【头文字d第一季】高桥凉介第26集镜头

相关图片

童年男神!头文字d-高桥凉介

服输的车手,是一直赢又能虚心进步的小男生,是高桥凉介的弟弟高桥启介

《头文字d》人物高桥凉介星座分析(图)

头文字d:赤城白色彗星高桥凉介败北,86再破秋名山最快下山纪录-动漫

头文字d 高桥凉介

随机推荐

易烊千玺寸头##易烊千玺金发长刘海##易烊千玺电影长津湖

《天地男儿》:商战斗争,家族纠纷,这部剧为何成为经典?

92超简单巨好吃的美味营养早餐78葱花鸡蛋饼

从面相上可知性格,婚姻_家庭医生在线

月亮前吹竹笛的汉服女孩

君汇恒生幼儿园中四班趣味节气——立春活动

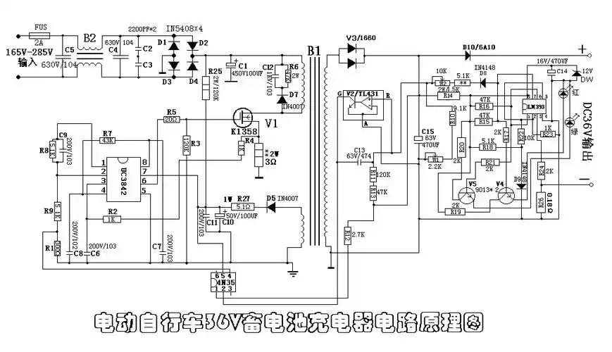
电动车充电器电路图

首页 桌面壁纸 风格壁纸 日式花纹背景素材图片高清电脑壁纸 第一辑