541_961竖版 竖屏

相关图片

商务壁纸,简约大气,低调奢华

潮流商务风壁纸,品牌手机系统内置原图

潮流商务风壁纸,品牌手机系统内置原图

潮流商务风壁纸,品牌手机系统内置原图

潮流商务风壁纸,品牌手机系统内置原图

随机推荐

0到18岁儿童身高体重标准表!

林更新经典影视作品盘点

反光安全背心建筑工程施工马甲夜间骑行交通环卫外套定制荧光绿低弹丝

超可爱的卡通火烈鸟

周笔畅上海演唱会##周笔畅在帅气和性感之间选择了玛卡巴卡##周笔┅

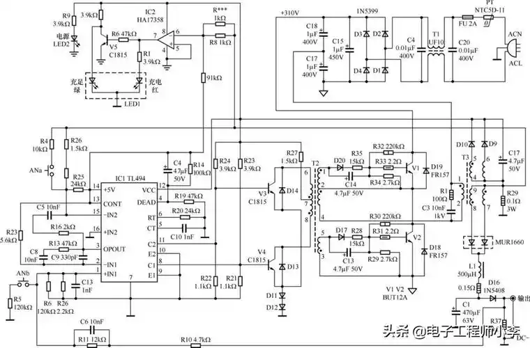
开关电源电路原理开关电源变压器原理

杨颖头像

> 火箭少女101粉嫩合体写真图片(1/10)