买菜回来,走到厨房发现大宝贝把早晨的碗筷都洗干净了,厨房也收拾整齐

相关图片

买菜回家看到彩虹

买菜

买菜回来

买菜回来遇见贵人了,帮我提了一下,太重了,非常感谢!

情人节最好的97,买菜回家96

随机推荐

易烊千玺逢考必过考神图

男明星杨洋时尚写真:风度翩翩,气宇不凡_杨洋_时尚_写真

环球人物专栏王源说##王源23岁新的一页

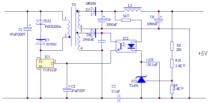
5v2a充电器电路图

女生海边背影头像唯美 高清漂亮女人看海的背影图片头像

他是辛芷蕾的渣男老公演技高超称戏痴却成为捧不红的男演员

blackpink的合照

简单易学的彩铅汉堡画法.#跟着抖音学画画 #零基础教学 #彩 - 抖音