收集电动车充电器电路图30张,以备不时之需

相关图片

12v汽车电瓶充电器电路图

小飞哥充电器电路图.jpg

简易12v充电器电路图(三)对于胶体电介质铅酸蓄电池来说,该电路是一个

铅酸蓄电池充电器电路原理图如下

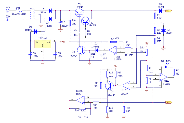
电动车 充电器电路图

随机推荐

">偶然 /a>》的插曲,由 a target="_blank" href="/item/张国荣/6804"

儿童盘发神器丸子头发扣抓夹女童珍珠流苏发卡小女孩后脑勺马尾扣

王者荣耀 #神威马超 #马超 #头像

大家都知道迪丽热巴身高是168cm,而王俊凯身高是182cm,但是十级滤镜

动漫古风男头陌上人如玉公子世无双男生头像

刘亦菲老公是谁呀 个人资料(刘亦菲与宋承宪的亲密照)(14)

geox健乐士女鞋女士丁字式扣带时尚凉鞋夏季黑色d02cwe085mac黑色36

当叶罗丽人物看到自己的图片时