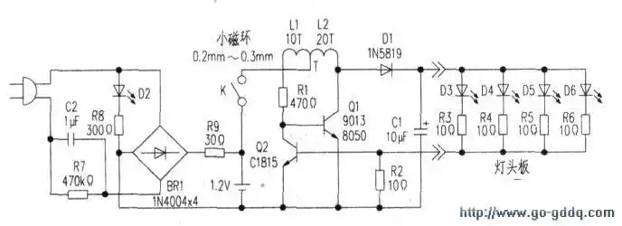
由max757制作的15v微型led手电筒原理

相关图片

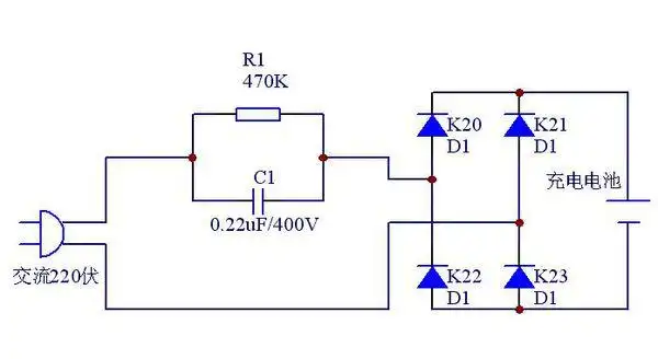
led充电手电筒充电原理

自制led手电筒简单led手电筒电路图

1 手电筒的结构与电路图

led手电筒充电电路.jpg

led充电手电筒的改造方法-其他光电实用电路图-电子产品世界

随机推荐

吴磊短发造型"眼神杀"英气十足,白西装配黑衬衫尽显绅士范!__财经头条

关注 手机壁纸 聊天背景 王一博 评论 收藏

费雯丽

张学友我的亲情爱情背后的痛你不懂

不安分的女人永远不安分.#追女生 #情感 #人性

上海主持人杨蕾她是著名美女主持人

相声演员 周九良小先生啊79 - 堆糖,美图壁纸兴趣社区

法式木马卷中长发发型蛋卷头秋冬浪漫卷