免打理烫发柔和大卷959595

相关图片

大卷烫发发型图片

蛋卷头卷发棒水波纹短发懒人大卷电发棒烫头发卷发器防烫夹板宿舍

免打理烫发长发大卷

免打理柔美大卷发_卷发_天下汇高新店攻略_烫发_免打理烫发_时尚_发型

上海卷发免打理大卷c77s大卷

随机推荐

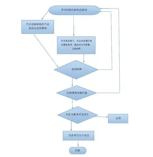
东光县统计局重大行政执法决定法制审核流程图_东光县

苹果充电器iphone6s7plus8pxsmax通用原装手机1a快充数据线插头一个装

佛言佛语专辑二-花瓣网|陪你做生活的设计师 | 韵,观音,菩萨,唯美,花

全力服务保障冬奥城,北京延庆上半年空气质量全市最干净

给生活加一点混乱的元素【希斯莱杰】

400_533竖版 竖屏gif 动态图 动图

小提琴 - 永远同在(小提琴独奏)

半碗饭~