一种多节锂电池多功能保护电路的制作方法

相关图片

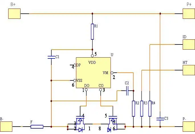
锂电池保护板设计

笔记本电池电路及保护电路的作用

用bm3451做五串的锂电池保护板但外围电阻r3r6等

8205s芯片做锂电池保护板的原理图

简述锂离子电池保护板的原理

随机推荐

怪盗基德永远的神 #怪盗基德 #临摹手绘 #漫画 - 抖音

当贾玲自然松弛,没有大表情的时候,也能看出她脸上的皮肤下坠感明显

2020最新各部位海浪纹身图案大全好看的海浪纹身设计11

angelababy单手拿大裙子的那一刻非常漂亮,有一张时尚又可爱的脸_身材

白敬亭小时候近照曝光,圆乎乎的小脸好可爱,引发网友热议|童年照|八块

老童歌:丢手绢 - 简谱 - 歌谱简谱大全

亲妈是导演,干妈是导演,20年都捧不红的他,却在改名后火了

男女"第一次"应该怎么做比较"安全"?