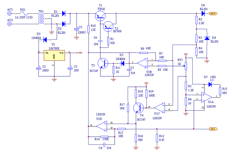
汽车蓄电池充电器电路

相关图片

汽车电池充电器电路图

cn207481819u_一种纯电动汽车低压蓄电池充电电路及车辆有效

612伏铅酸电池充电器电路图

汽车的发动机是如何给蓄电池充电

电子元器件图片 电动汽车充电 汽车电瓶 报告提纲 恒流电路 双向可控

随机推荐

王源壁纸

在财阀操控的韩国娱乐圈中漂亮的女明星韩素希能够独善其身吗

贾玲头像可爱的

张天爱,原名张娇,出生于黑龙江省绥化市,中国内地影视女演员.

p>匈牙利王国是由 a target="_blank" href="/item/马扎尔人/822960"

女夏季薄款亚麻休闲裤八分裤小个子阔腿裤哈伦萝卜裤2987粉色两边扣m

王子异晒健身自拍

尖头长靴细跟不过膝弹力高跟高筒骑士瘦瘦靴女长靴白色长筒靴女2022