京剧花旦水彩画京剧花旦水彩画全身

相关图片

国粹 #戏曲风 #戏曲花旦简笔画 #水墨人物 崔景哲 - 抖音

戏曲旦角合集

钻石画5d新款京剧戏曲国潮花旦人物点贴钻十字绣客厅卧室中式古风

戏曲花旦简笔画 #国粹 #工笔画 - 抖音

花旦戏子线稿|素材线稿素材简笔画教程简笔画教程人文绘画

随机推荐

甜妹子睡衣女长袖居家女士春秋季卡通动物家居服可外穿套装 z6679 xxl

乔欣个人资料(乔欣演的电视剧有哪些)-梦路生活号

气球造型 #为爱定制 #爱你的人会给你制造浪漫 #手工定制 - 抖音

林一的五官优势有哪些?

高冷女生头像动漫巨蟹座 – 萌图百科官网

纹身鱼代表什么意思,纹身素材——不一样的锦鲤(纹身鱼代表什么象征

眼睑下至第五天图片

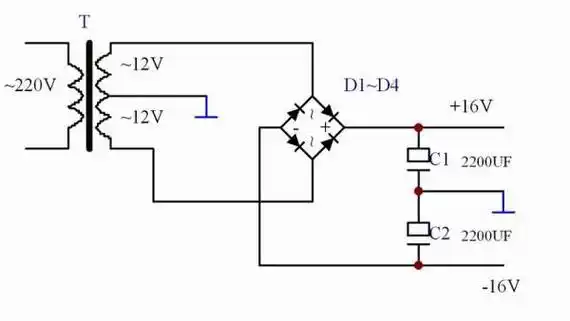
家用电饼铛线路图-220v电饼铛开关接线图-电饼铛线路图图例三相-电工