快斗青子78

相关图片

【快青 | 笨蛋夫妇天花板】还有多少人不知道快斗喜欢青子的?

快斗青子

魔术快斗 黑羽快斗 中森青子

魔术快斗:青子17岁生日,黑羽盗一死亡线索,罪魁祸首潘多拉宝石

【盘点】中森青子和黑羽快斗对甜品的执念

随机推荐

成龙照片头像高清图片大全【点击鼠标右键下载】

女孩死了表情包

鞠婧祎国风红裙##鞠婧祎说一会儿再见哟

周岁生日家庭布置

西方三圣图,让人看了满心欢喜,过目增福 阿弥陀佛接引图

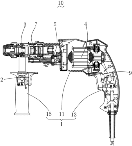
电锤的制作方法

关锦鹏邀梅婷演《牡丹亭》(图)

他在逆光中告白太土太上头了