智能电饭煲电路原理图及故障检修方法

相关图片

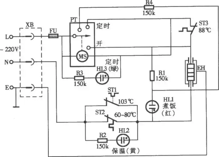
将电饭煲接到稳压电源上,当开关接通"加热"挡时,电热丝以额定功率给

关键词: 电饭煲电路定时

格兰仕电饭煲控制电路

为什么电饭煲一接通电源,没按煮饭是保温状态呢,按照电路图上的话

电饭煲控制电路及工作原理

随机推荐

边伯贤# #baekhyun# #exo# 壁纸 背景 头像 锁屏 五辑 exo the 5th

美国大兵标准寸头图集,寸头图片,发型图片

【2012.09.30场】郭富城舞临盛宴世界巡回演唱会 (澳门站) 2012

猫姐在整理南方杭州的时尚街拍look时,发现南方造型没有北方造型那么

水彩适合新手的一组水果

小鬼- 堆糖,美图壁纸兴趣社区

卡通手绘美丽的女老师

品牌断码真皮时装凉鞋女粗跟中跟露趾2022年新款百搭一字带水钻鞋金色