动漫人物简笔画女孩漂亮长发动漫人物少女动漫人物怎么画简笔画简单又

相关图片

卡通人物简笔画图片大全-蜡笔小新

可爱人物简笔画画法教学设计

第5页卡通人物简笔画美少女美丽彩色动漫人物美少女战士简笔画图片

漫画女生简笔画动漫人物简笔画带步骤女孩漫画卡通人物简笔画大全动漫

儿童人物漫画简笔画儿童漫画人物绘画2022已更新今日更新

随机推荐

刘亦菲代言拍摄卓多姿女装2013春夏广告大片 卓多姿2013春装新款

微笑女孩最美的头像哦.动漫女生头像头像抖音

20万左右suv推荐,让激情触手可及!_搜狐汽车_搜狐网

粉色少女心高清卡通电脑桌面壁纸

其它 药用植物 四十九 写美篇草药图片以及药名均由草药群提供

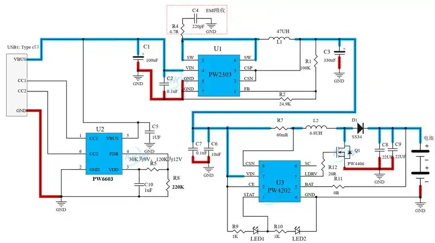
兼容pd快充5v12v高压给两节串联84v锂电池1a充电芯片电路图

奥特曼每月工资太少靠拍广告维持生计你竟是这样的奥特之母

雨果 《悲惨世界》