电机自锁接线图 - 电路图分享_电工学习网

相关图片

电动机自锁控制电路图三相异步自锁正转控制电路图

电工三把锁之自锁 电路控制

求这张三相异步电动机自锁正转控制线路电气原理图的实物图,不知道

自锁控制电路的工作过程

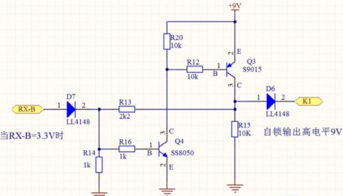
三极管自锁电路介绍

随机推荐

还记得邓伦的女儿小山竹曾经的鬼马精灵女孩如今却成大众脸

然后,就出现了下面这个在全网比张学友火的还早的表情包:又或者是当他

米西看刘宇宁助理小慧为啥被开除小慧是刘宇宁女朋友吗

五哈4首播导演组的设计让陈赫鹿晗尴尬邓超摔了无数次

明星:鹿晗的帅照 - 娱乐八卦 - 深圳论坛

诗歌向八一敬礼

不烫不染也好看的男生发型自然碎盖

而且她本身脸也非常的小,所以一眼望去,脸上就只有一双大眼在忽闪忽闪