高压锅电路接线图

相关图片

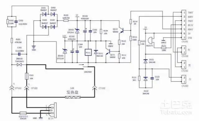
图 4-10 苏泊尔 dp-90 电压力锅电源板电路图图 4-11 苏泊尔 dp-90 电

创迪电压力锅电路图及相关介绍

无忧文档 所有分类 工程科技 电子/电路 电压力锅原理图 (共1页,当前

苏泊尔电压力锅cyyb40ya10-90 电路图

典型压力锅电源电路

随机推荐

galliano landor 20ss 项链珍珠项链 吴亦凡同款珍珠项链

郑爽出道初期旧照曝光笑容甜美显青涩

定档了~这么多年过去了,依旧深刻地记得胡歌饰演的意气风发的李逍遥

新版锂电池标签un3481设计图__公共标识标志_标志图标_设计图库_昵图

搞笑:那些年的奇葩发型,最后一张亮了

司藤景甜

王士成精微艺术馆

郝富申