定制珠峰电动车电瓶充电器48v12ah48v20ah60v40a72伏55安96v两孔

相关图片

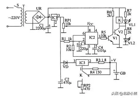
60v充电器详细电路图(充电器电路图)

怎么用充电器直接给电瓶充电?可以吗?

电动车电池常退货,揭秘让顾客信服的检测方法!

电动车电池60v25ah电单车电池可充电三元锂电池组电摩两轮车电源

电动车黑金电池电瓶充电器48v60v72v新日爱玛雅迪48v12a黑金充电器

随机推荐

优质少见的高质量姐妹头像_女生头像_美头网

李冰冰和成龙

漂发两次, 8 度 效果

谭松韵,生日快乐啊,永远可爱的宝宝.

杨超越的少女感来自高筒袜配玛丽珍鞋71

但是如何穿搭紧身瑜伽裤,才能避免尴尬和不雅呢?

图3-11 下颌磨牙图3-12 下颌第一磨牙指向颊侧的沟状根尖,x线片上不

白山羊前视图