刘亦菲与3位男星的婚纱照,第二位最有距离感,与他最养眼

相关图片

刘亦菲结婚了吗(刘亦菲老公是谁呀 个人资料)

刘亦菲王力宏婚纱照幸福牵手

刘亦菲"婚纱照"曝光,引来百万单身粉丝喊话:我未来的新娘真美

刘亦菲三年三部电视剧,全都爆火出圈

刘亦菲老公是谁 刘亦菲个人资料简介

随机推荐

刘宪华这就是街舞4第七期剧照图片

盘饰|黄瓜创意围边摆盘~91 食材:黄瓜,胡萝卜

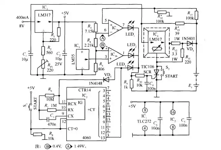
快速镍氢电池充电器电路图

2021情侣手绘头像微信卡通情侣手绘头像情侣专用2021手绘情侣

mensnonnojp更新 圆佑相关由seventeen的圆佑dk主理的连载主题『our

高晓松郭德纲搭档说名著?超罕见明星经典合影(组图)

一分钟学会飞机抱缓解肠胀气肠绞痛

建党百年系列舞美效果