马到成功头像

相关图片

马头像图片大全,高清最漂亮的马微信头像_动物头像_头像屋

马头像图片大全,高清最漂亮的马微信头像_动物头像_头像屋

招财马的微信头像图片_微信头像图片大全

马头像图片大全,高清最漂亮的马微信头像_动物头像_头像屋

马头像图片大全,高清最漂亮的马微信头像_动物头像_头像屋

随机推荐

林志玲生娃后断崖式衰老!生图曝光真实状态,化浓妆遮不住痘痘

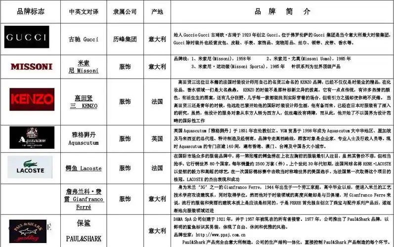
知名服装品牌logo1

张真源你见过这么可爱的小张张吗张哥的女装初体验

原创高圆圆高颜值任性波波头短发搭配红色连衣裙秒变优雅女神

孙坚晒出聚会照,大赞罗晋订的火锅位置不错!

轻型货车包括哪些车型(面包车是属于什么类型的车)

张俪在线问怎么能找到王子异##张俪今天微博第一条想回复王子异

卡通快乐的妈妈拥抱着她的儿子