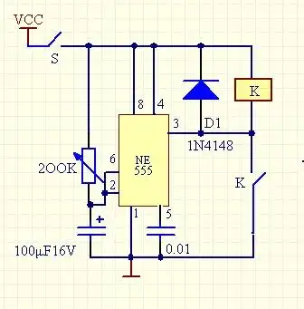
设计一个断电延时开关电路

相关图片

用三极管二极管电阻电容等做个简单延时电路2-3秒左右,周围元件越少

延时启动的电路

求通电延时电路,,上电即触发,,延时1秒后接通电路

ne555坐延时电路.控制继电器延时10s打开.知道的朋友能帮帮忙吗

求555延时电路,十几秒钟延时

随机推荐

高冷男生头像

周扬青酒店穿黑裙秀细长美腿 性感妩媚s曲线凸出

女明星欧阳娜娜高清壁纸写真,娇羞可爱,楚楚可人

tfboys 卡通 壁纸 头像 手绘 可爱 q版 插画 原创 清新 帅气

虎牌jkh-a10c(家庭用)ih电饭煲使用说明书:[1]

电视剧棋魂好看吗:棋魂的男主角是谁 【图】

13岁女孩脾虚积食,不长个,提醒:4种食材泡水,脾胃强健长得高_网易订阅

李佳琦这张图我不允许有人没保存!!!