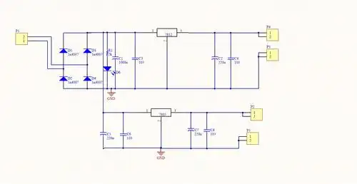
要求输出电压是 5v 电流3a 请问下电路中电阻 电容 以及三端稳压电源

相关图片

怎么制作5v的直流稳压电源

5v稳压电源课程设计

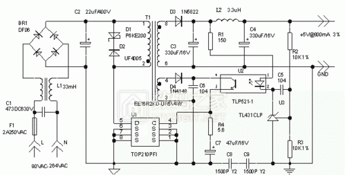
lnk306 220v转5v整流稳压电路原理图 altium格式 - 电源论坛

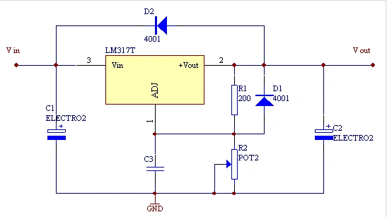
5v12v线性稳压电源(原理)

85145v直流可调稳压电源电路

随机推荐

因打架被上戏开除,考北影失败却进了中戏,陈思诚什么家庭背景?

古风美女户外唯美写真,高清壁纸图片,清纯美女-回车桌面

头发粗硬男士,发型这样剪就对了,帅气时尚真精神

美式前刺#分享照片 #男士必备 #男士发型 #痞帅 #bab - 抖音

《绝密使命》广东卫视即将开播,四大看点揭秘中央红色交通线

中国工笔画欣赏,(二十七),【工笔鲤鱼,(1),名家作品】

原味酸奶100g*24盒

爆款 女士风衣 休闲大码 外套女春秋妈妈2024新款 - 女装/女士精品