2v锂电池充电电路图

相关图片

简单的锂电池充电器电路原理

简单实用的锂电池充电器电路

6v手电钻锂电池充电器电路图

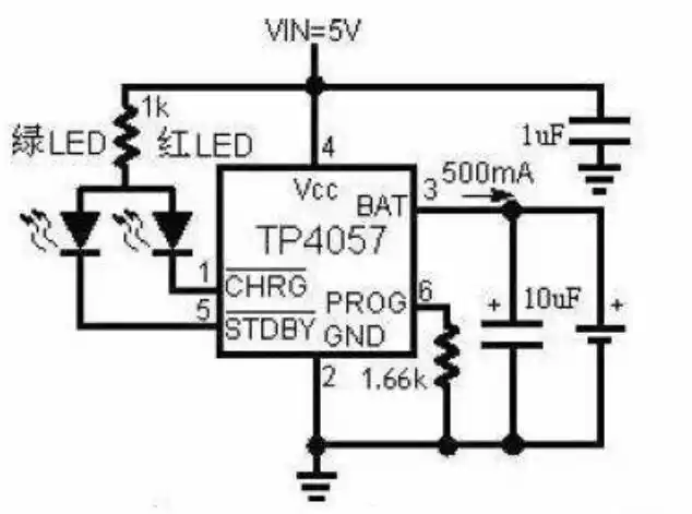
tp40565v锂电池充电电路原理图

18650锂电池充电器电路原理图

随机推荐

任娇事件究竟怎么回事(任娇和杨旭文是什么关系)

点绘玫瑰

"整容失败,知三当三"的张檬终于遭到反噬|于正|刘雨欣|范世琦|娱乐圈

华旗

他们的偏分发型剪一个可以帅很久

翁美玲高清美图

意大利 | 多洛米蒂山 .90多诺米蒂山被称为"世界上最美 - 抖音

鞠婧祎闺蜜头像