唐中宗李显一生大起大落影响因素探析_武则天_李治_帝王

相关图片

武则天—历史播报ppt

是一篇历史小知识7515唐代的杰出女性人物简介,我们选取了武则天

一代女皇武则天 一,武则天的生平简介 二,武则天的几则小故事

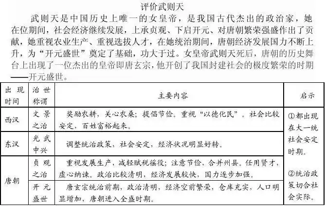
武则天的历史评价

武则天称帝(周) 2.

随机推荐

47岁李小冉秀身材丰乳肥臀令人羡慕白色镂空长裙走红毯

鞠婧祎笑的好灿烂,不愧被网络江湖称为笑女士

五分钟爆炒小河虾,连壳一起吃,香脆鲜美又补钙的做法

韩式新娘盘发教程来咯一款浪漫的抽丝发型

纯黑色背景图片

看得出她是公主 小楼又东风 宋轶 严屹宽

久违露面贝克汉姆女儿小七竟然瘦了颜值更上一层楼

不开心别的小朋友都回家过年了俺在他乡