充电器13001开关电源电路图

相关图片

ha13001功放电路

ha13001 音响ic电路图

ha13001音频功放ic电路图

网友自画的,标出来让大家看下位置,这是瑞能5号7号电池充电器的电路图

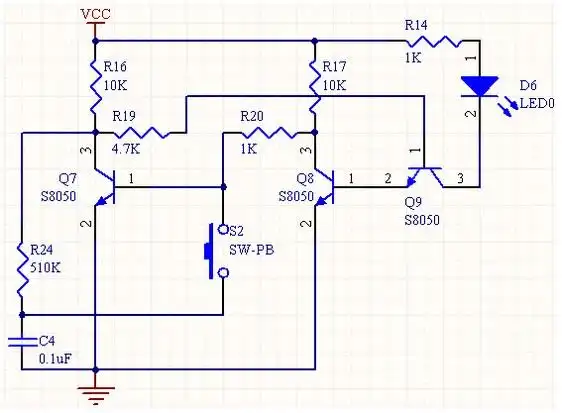
三极管一键开关机电路详解

随机推荐

40岁成宥利宣布产下双胞胎女儿我会健康漂亮地培养孩子

舒淇elle 三月刊封面人物,大花坐镇开季,明媚春日时光,浓妆淡抹总

中国黄金品牌代言人刘亦菲,中国黄金刘亦菲宣传图片大全-图片大观

伤感男人抽烟背影

任嘉伦帅哥就是踢个腿系个鞋带都能迷倒万千乌鸦小姐与蜥蜴先生

女明星高跟鞋邓紫棋让人惊喜刘诗诗造型优雅

这也太像了,吓死我了#马凡氏综合症 #健康 #医学 #手长

gtx modern engine 嘉实多 金嘉护 机油 api sn/cf sae 10w-40 4l(新