5vusb充电器电路图

相关图片

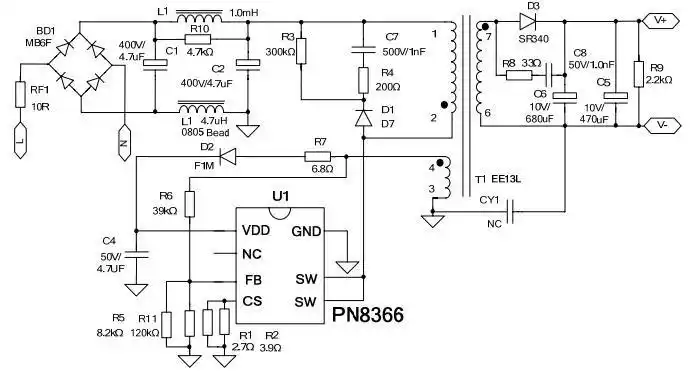
v电动车充电高清电路图与原理详解

充电器原理图手机充电器电路工作原理图分析

手机充电器常用的几款电路原理图

5v1a充电器芯片方产品特性以及它的优势的介绍

常用电动车充电器三种电路

随机推荐

他来了请闭眼 霍建华 薄靳言

纪梵希丨黑能臻萃代言人李冰冰

《三十而已》王漫妮(江疏影)|钟晓芹(毛晓彤)包包汇总

2,一刀切波波头又被称为内扣,是短发中最经典的一款发型,不挑脸

悦刻relx:华为,优步前员工一起做了家"很年轻很世界"的公司

苏泊尔(supor)炒锅不粘锅 火红点无油烟炒菜锅

李小冉的胸许晴的臀袁泉的腿这几位中年女星谁能顶住

信用卡财务证明格式_0.doc 12页