基于锂电池充电器的设计与制作: 20121112053629221273911.jpg

相关图片

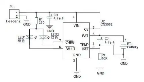
锂电池充电器电路

新颖而简单的锂电池充电器

简易42v锂电池充电电路

锂电池充电管理电路

yh 4812充电器原理图

随机推荐

傲雪寒梅,冰雪世界

哄人表情包还不赶紧发给ta

角色人物侧身应该怎么画?教你男生与女生侧身的绘画技巧

英发女比赛连体中腿游泳衣 专业竞速型鲨鱼皮泳装训练五分裤泳衣

石室天府中学附属小学

走马吉他谱c调精编版悠音课堂编配陈粒

社保生育险怎么报销 社保里的生育险死胎引产能报吗

小贝终于也难以承受生活,婚姻的意义,从来需要两个人去证明