该线路可在电焊机不工作时使交流电源切断,由此可以消除空载损耗,达到

相关图片

简易电焊机制作两例

电焊机

nbc-250 抽头式二保焊机diy (一)抽头式二氧化碳焊机的几大特点 1

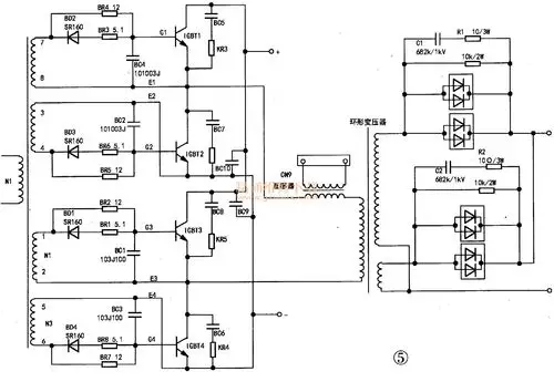
co2mig250单管igbt焊机的电路原理图免费下载

nbc250控制板原理图

随机推荐

因父子情触动方才接拍" 2005年,由刘德华主演的《童梦奇缘》以2016万

男生头像干净高级质感简单时尚图片

万能表情包|如果你聊天不是很幽默那就进来看看吧! - 知乎

张茜路过的城市有属于我的爱情伴奏

金庸《神雕侠侣》再翻拍,18岁李凯馨新任小龙女?十代小龙女谁最神似

获奖回顾|沈阳长白万象汇照明设计

大圣用废纸板做维克托玩具冲锋枪变废为宝计划再次升级真服气

【江苏】中国药大研究生实验楼室内设计施工图