医用外科口罩成品检验标准操作规程

相关图片

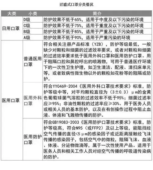
口罩涉及的标准

医用外科口罩成品检验规程9页pdf9页

口罩标准选用指南gb 19083-2010gb 19083-2010的制定源于2003年的sars

0469 《医用外科口罩技术要求》 普通医用口罩 符合相关注册产品标准

广东医用口罩检测执行标准

随机推荐

王一博撕漫男造型##王一博平安喜乐

拍《降魔传》的毛俊杰居然可以这么美,这古装扮相秒杀一众小花

各种各样的直升飞机简笔画交通工具简单画法 🐎住 慢慢练习

飞龙再生飞龙再生官方剧照剧照图片

团队

福库原厂eco不锈钢ih电磁加热内胆

超清头像1080p动漫女生图片

美到让你面壁思过的外墙设计