常用高血压药

相关图片

圣迪 复方利血平片 100片/瓶早期和中期高血压病复方降压药复方降压片

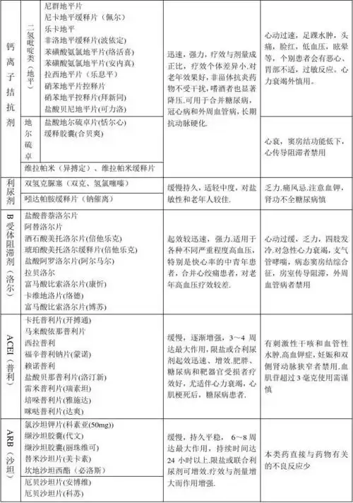
常用降压药物表及用法用量

降压药一览表

缬沙坦氢氯噻嗪片_华润赛科药业有限责任公司-药源网

这些降压药已经被淘汰,很多人都在用,专家:你该换药了

随机推荐

王俊凯# #tfboys十年之约演唱会# 我来存图

钢夹烫前刺微分适合头顶塌细软头发的男生

头皮问题引起脱发大危机 _头发

刘若英卷入争家产丑闻!曾被指插足黄磊婚姻,嫁富豪老公后分房睡10年

你好,警察节!怒江公安最美警礼服照片合集来啦_英姿_荣耀_警服

客厅立面图

韩国29岁女歌手海秀在家留遗书离世现场发现遗书

我好奇去搜了一下宋威龙的硬照街拍等等