肖战身穿蓝灰色西装套装面露微笑绅士帅气

相关图片

肖战#

肖战西装照 #2023微博之夜 这造型绝了 - 抖音

肖战##肖战黑色西装领结造型库存照

肖战#

肖战##肖战黑西装十五宫格

随机推荐

周杰伦谜一样的颜值

2020年微信头像男霸气【点击鼠标右键下载】

刘亦菲和杨采钰都是陈金飞力捧的女星境遇却大不相同

儿子第一次住校,离开父母独立生活!不知道是否适应,为娘各种担 - 抖音

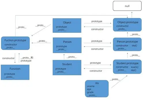
js原型原型链类继承classextends由浅到深

改良古风校服

吴佳尼 jiani wu的图片

生活匆忙,别错过日落和夕阳.#抖音图文来了 #晚霞 #壁纸 - 抖音