春天花开壁纸

相关图片

阳春三月,春暖花开,明媚的阳光,花团锦簇,樱花朵朵

150张绝美花开照片,老一辈轻松认出,年轻人却说从未见过?

描述: 花开在蓝天-春季鲜花高清壁纸 当前壁纸尺寸: 1280 x 1024

花开的季节(郁金香)

月季花开

随机推荐

一折明星同款包包 斜挎包迪丽热巴

窦唯年轻的时候有多好看? - 知乎

蓝天 张惠妹 歌谱 简谱

陶静,一个天生丽质的云南漂亮女孩.

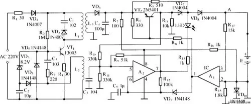
通用手机电池充电器电路(bq2057)_原理图论坛_单片机电路论坛_mcu资讯

新生代甜歌天后任妙音晒最新美照,网友:人美歌甜,仙女下凡!

阳光透过窗户,树叶,照射进房间里,慵懒,惬意,美好!

王者荣耀大辅助装是什么意思