杭州西湖黄昏之美

相关图片

西湖美景.西湖美景,柳树成荫,小桥流水,风景如画,景色宜人# - 抖音

西湖美景.作为中国著名的5a级景区,杭州西湖以其美丽迷人的风 - 抖音

西湖美景.西湖在杭州被誉为是人间天堂,夏日时更是美轮美奂,让 - 抖音

西湖尽情彰显杭州之美!

提到杭州,西湖总是第一个跃入脑海.

随机推荐

简笔画玫瑰花教程 【来自微博:哈哈昂】 67 #儿童简笔画教程# #简笔

吴亦凡案二审择期宣判来顺一顺吴亦凡事件时间线

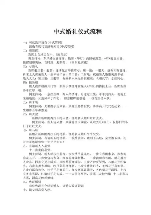
中式婚礼仪式流程表

蓝紫色 纯色 方形

各地香烟盒28枚

训练之余来点小节目.姜涵同学给大家表演俯卧撑,也是蛮厉害的

当初她"毁掉"印小天,因此走红嫁给导演,如今她生活怎样?

儿童美术绘画教程,教小学生学画玩具枪简笔画,如何画玩具长枪-母婴