阿奇霉素分散片

相关图片

软下疳是怎么回事

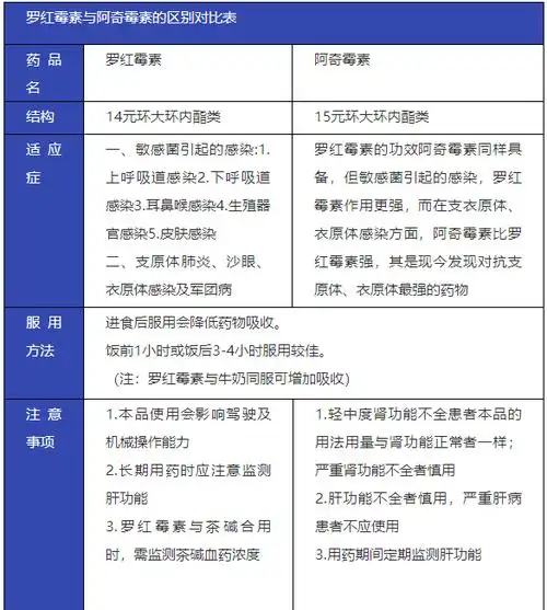
罗红霉素与阿奇霉素哪个好

医药产品:阿奇霉素分散片网络招商;医药网;药品网

阿奇霉素分散片(阿舒美)(罗红霉素胶囊)_说明书_作用_效果_价格_方舟

同样是抗生素,红霉素,罗红霉素,阿奇霉素有什么区别?

随机推荐

年轻时的薛佳凝有多漂亮呢?一组图片告诉你,简直不要太美!

像素格画 可爱 兔子 爱心 情侣第一次用格子本画画,不喜勿喷像素画96

天蝎座古代雅称 ,十二星座专属古风名字测试图4

天神记书法logo字体设计中国风原创

皇权富贵头像【自滤头像】

南笙

pageup崔泽川就算戴口罩也能感受到少年感

许佳琪快去演古装剧吧!@the9-许佳琪