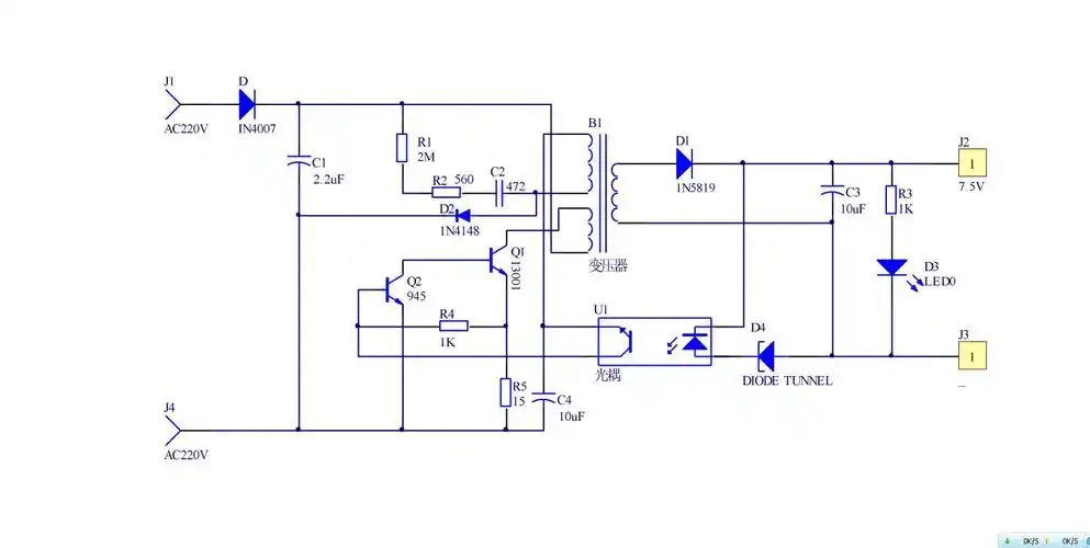
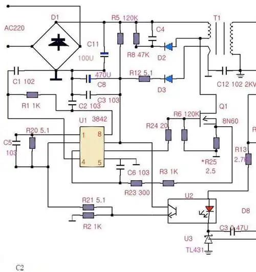
一文把30张电动车充电器电路图工作原理了解的明明白白

相关图片

一文把30张电动车充电器电路图工作原理了解的明明白白

一文把30张电动车充电器电路图工作原理了解的明明白白

电瓶车充电器电路图(72v电瓶车充电器电路图)

常见手机充电器电路图1.doc

部分锂电充电器原理图

随机推荐

十年前也潮的风湿 || 鹿晗早期机场混剪

【你姓甚名谁?】李逍遥超燃混剪

电视前沿 电视剧《盖世英雄方世玉》专题 > 正文 新浪娱乐讯 由杨子

东芝日本进口电饭煲小型15l智能迷你13人ih电饭锅柴火饭免淘米煲仔饭

多款发夹图解#手艺人#钩针发夹 - 抖音

大美中国 壮丽山河

歌手袁维娅

germicidal and antipruritic fungal sprays for beri