直流无刷控制器电路图 - 东莞东昊电机有限公司

相关图片

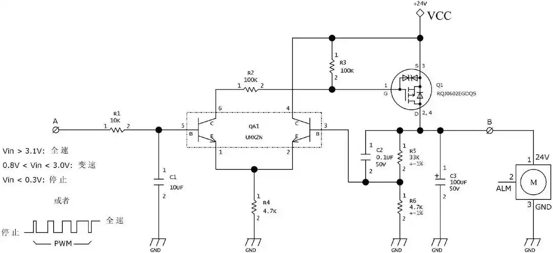
【无刷直流电机驱动主电路】

基于tms320f2812无刷直流电机控制系统

一种直流无刷电机驱动电路的设计与优化

直流无刷电机的控制电路

怎么实现无刷直流电机驱动电路的设计?

随机推荐

复古大背头潮男发型 示范如何变成熟型男_男生发型_西子美发网

三无:白莲-烟标/烟盒-7788徽章收藏

汉服 #古风摄影 #红衣古装 无一是你,无一不是你 - 抖音

沙雕的男生头像 搞笑

清纯美少女关晓彤的精美写真照

有意境的简约风景头像

pgone李小璐出轨事件始末事件前后 pgone承认出轨暗指贾乃亮背后操作

3m防毒面具vlog0113m6502半面罩防毒面具套装