可爱电量头像

相关图片

100%的电量头像 电量100满格头像_微信头像图片大全

今日电量

电量小头像

100%的电量头像 电量100满格头像_微信头像图片大全

100%的电量头像 电量100满格头像_微信头像图片大全

随机推荐

44岁李小冉低胸裙走红毯3d身材成全场焦点荧荧珠光太闪耀

阳台围杆侧装简约楼梯扶手

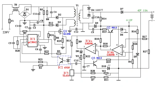
电路图(高标牌)雅迪的此款充电器是高标针对电动自行车铅酸电池包开发

组图:严浩翔极限挑战录制结束回京 头戴鸭舌帽高冷酷拽_高清图集_新浪

首页 桌面壁纸 唯美夏日荷花图片高清电脑壁纸上一张下一张查看原图

聊天群里的表情各代表什么意思

胎位不正会有什么影响?

亲子头像|一家四口全家福|两个女儿头像 79 两个女儿,有人羡慕, 有