锂电池放电保护电路

相关图片

6, 两节锂电池输出电路

笔记本电池电路图

锂电池充电电路图

请教铅酸蓄电池充电电路有图

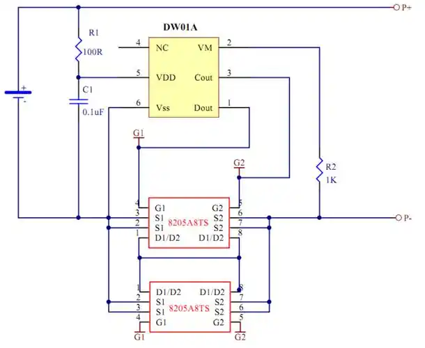
8205a6也是同样.8205a8可2个并联再于dw01b组成锂电池保护电路.

随机推荐

人民广播电台,义马电视台播音员,2007年毕业于山东艺术学院播音与主持

5万公里,_理想one论坛_汽车之家论坛

抖音超火美女手机壁纸壁纸第28期

王者荣耀真人诱惑cosplay貂蝉黄瓜视频无限看

p data-id="gnxa78v3op">《街舞少年2》是由 罗伯·哈迪执导的电影

8盒72】都乐牌广西金嗓子喉片12片润喉糖咽喉肿痛声音嘶哑喉宝

脾气暴躁的人,学会这些,让你远离负面情绪

女孩子到底什么样的脚才好看? - 知乎