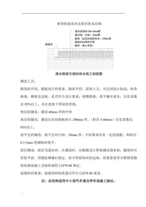
透水砖路面构造

相关图片

透水砖做法详图.jpg

透水砖及透水混凝土路面施工工艺

透水砖施工工艺

仿石透水砖

广场人行道停车场透水砖铺装方案大全

随机推荐

金泫雅 × ck内衣[绿丝带] 完美诠释女性魅力

世人只知樱花落纷纷却不知杏花雨之美杏花雨诗入梦来

怎样分别发光二极管正负极图

波斯猫_歌谱简谱_哆来咪123曲谱网

2005年9月入伍,现任武警浙江省总队参谋部训练处参谋,少校军衔,父亲陆

女性的腿部疼痛年轻女子在她的脚在家里感觉疼痛.

丙烯颜料画图片大全简单 丙烯颜料画法

16a/32a航空工业插头3芯4线5孔插座ip67防水连接器三相电对接380v