员工劳务合同书

相关图片

文化艺术公司劳动合同模板

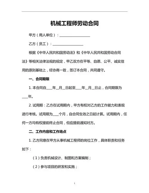
机械工程师劳动合同

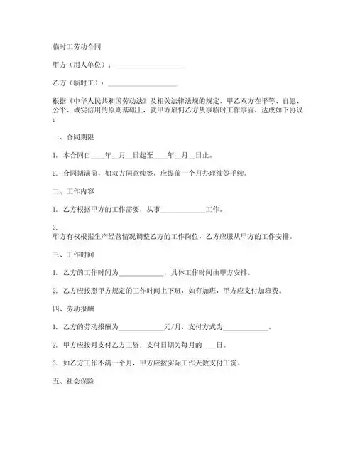
临时工劳动合同_第1页

临时工劳动合同协议书模板

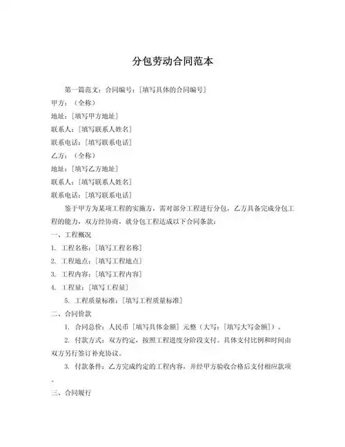
分包劳动合同范本

随机推荐

刘亦菲真的是天女下凡,真的太美了青春年华 清纯美女,刘亦菲的影视

p1马思纯古早照片.#安利 #马思纯 #女大学生 #分享照片 - 抖音

g调高清版_水木年华 水仙吉他谱 g调高清版简谱_水木年华 水仙吉他谱

2021冰岛古树茶 357克茶饼 冰岛老寨 古树单株 滋味浓郁香醇-藏锋号古

鉴定犀角真假最简单的办法

肖战捧着玫瑰花出场爱红玫瑰的小王子战哥捏粉粉的猫爪太可爱了

吉他谱丨《我们俩》郭顶 我们俩喝醉了小河边唱着歌,永远爱你是我说过

地狱妹合集第四弹