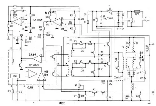
电动车gd36充电器电路图

相关图片

电池充电器-充电电路-维库电子市场网

铅酸蓄电池充电器电路原理图如下

请教家电高手:多余1个72v和1个48v电动车充电器,我想改成12v充电器,给

电瓶车充电器电路图

12v汽车电瓶充电器电路图

随机推荐

高清壁纸蔡徐坤

王源高清无水印壁纸 -王源

希望你们会喜欢剪刀手头像可爱女生阳光图扣扣图头像女漂亮好看

用cdr画心形画了一半出来在复制另一半怎么把他结合在一起并且可以

静谧养眼山水风光高清桌面壁纸

《少年派》:叛逆女儿唠叨妈,闫妮赵今麦演绎最真实母女

求动漫人物线稿,不要q版,尽量复杂的

小女孩儿童长筒靴女童长靴子春秋新款公主时装高筒靴骑士靴单靴加绒