从《隐秘的角落》爆红,到被各大导演爆黑料,李梦到底经历了什么

相关图片

脂粉尽去,吴莫愁的脸从霸气凌厉前卫变得温柔亲切.

回顾亚洲最丑女星吴莫愁的悲催和她消失三年的沉寂始末

原创超女季军成好声音冠军的老板梁博能有早前离不开她的帮助

28岁吴莫愁现状曝光吹酒瓶姿势熟练

从《隐秘的角落》爆红,到被各大导演爆黑料,李梦到底经历了什么

随机推荐

博君一肖爱的飞行日记陈情令泰国见面会肖战王一博双人同框

聚焦中国电影刘德华搭档刘青云拆弹专家2曝新预告

繁星 吴亦凡 张艺兴 感觉哪里反了o.

"前妻"王维维,《我的体育老师》中抛夫弃子,最终能寻得真爱吗

没有想到甄嬛传里霸气的娘娘只有158的身高,而邓超身高175,两人身高

比心手势文案温暖短句干净比心手势发朋友圈文案

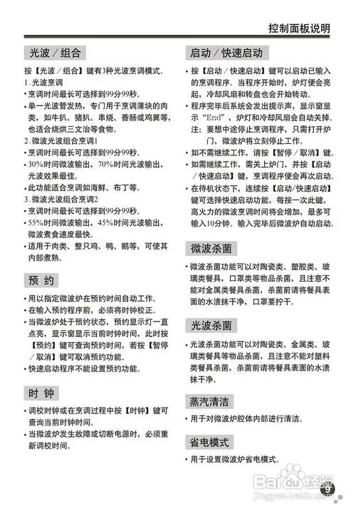
的解剖标志 1舌系带 2颊系带 3颊棚区 4咬肌切迹 5舌骨后窝 6磨牙后垫

格兰仕g80d23cn2p-b5(b0)微波炉使用手册:[1]