手机充电器常用的几款电路原理图

相关图片

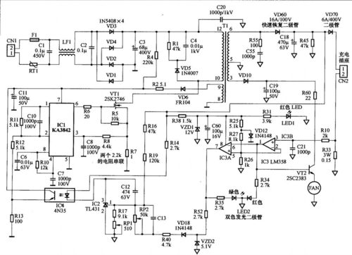
三段式充电器原理图

充电器原理图手机充电器电路工作原理图分析

uc3842b电动车充电器电路图

48v电动车充电器电路图

5v1a充电器芯片方产品特性以及它的优势的介绍

随机推荐

《疯狂的石头》电影剧本(完整版)

戴尔×太空星愿丨12星座主题手机壁纸

头像#男生头像 #搞怪头像 #搞笑 - 抖音

白羊座蛋糕图片简笔画(白羊座生日蛋糕简笔画) -【爱个性】

2021牛年台历 一页豪华皮座皮质日历办公商务记事养生国学黄历月

杨洋超话#一句话评价特战荣耀##特战荣耀#热血铸就军魂!

马思纯|双马尾清纯小白花 颜值梦回书模时期 #马思纯# 发图告别7月

因为上了《亲爱的客栈》,陈龙和章龄之,这夫妻俩人频上热搜,不过不是