蓄电池电焊机电路图

相关图片

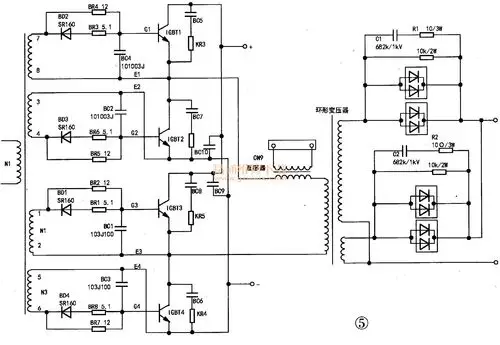
igbt逆变直流弧焊机检修纪实奥太逆变式二氧化碳气体保护焊机/二保焊

wsm--160逆变氩弧焊机电路原理图

控制电路

电焊机电路图

逆变氩弧焊机电路图.jpg

随机推荐

真的瘦韩国张钧甯开微博了看着她的泳装照我陷入了沉思

表示猛然从梦中醒来的句子突然从梦中惊醒的句子

周深/周星星

透明的雨滴

让全世界看看中国民航有多厉害,也相信全国人民都会为我们的国家骄傲

幽美塔罗牌占卜:测试你是否一厢情愿?

黄明昊超话·#justin黄明昊0219生日快乐# 生日头像根据之前的修改

头像分享名侦探柯南