这音乐最近很上头,喜欢就拿#漫头男#动漫头像#帅哥 - 抖音

相关图片

帅哥动漫头像可爱 动漫头像图片大全 -【爱个性】

抱狐狸高冷动漫帅哥头像图片

小奶狗二次元动漫男生头像礼貌拿图二次元动漫素材头像

动漫头像男生帅气个性图片 很好看的帅气男生可爱头像图片大全_男生

动漫男生头像帅气冷酷男生头像动漫古风男生头像可爱

随机推荐

188cm陈飞宇,寸头造型搭配白色背心,腿长就是任性!

时尚男星陈学冬禁欲系西装儒雅精致帅气写真

李燃:嫁大17岁演员郭涛,现育一儿一女,风光背后是辛酸_工作_生活_电影

318岁都能扎的双马尾辫简单却漂亮

会打架子鼓男孩女孩泰酷辣

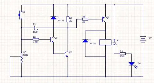
三极管开关延时电路图解

猫王女儿继承上亿遗产曾嫁给杰克逊如今4婚4离儿子自杀负债1600万美元

原创阴阳师ssr泷夜叉姬浅析8技能自选不占回合为难智能施法