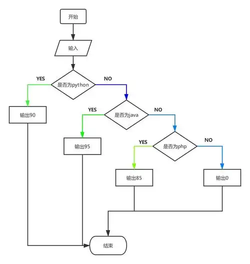
这个代码的流程图怎么画 急求

相关图片

第3节,高效学习方法之画流程图 | 酷python

wps文档怎么画流程图

怎么画流程图ppt和手机怎么画

淘宝购物流程图怎么画?帮助小白学习流程图制作

数据流程图怎么画?借助数据流程图模板简单制作

随机推荐

周杰伦 | 嘉年华 | 2022世界巡回演唱会 | 新加坡站(宣布加票)

可爱恶搞卡通人物歪头头像图片

学杨幂练瑜伽,拥有好身材!_躯干_脊柱_腹部

太阳系八大行星

振德德美舒医疗一次性医用外科口罩灭菌医生防病菌三层防护透气型

数学小报之轴对称图形手抄报 9215搬运9215商用9315临摹

儿童电动遥控小火车和谐号儿童仿真合金高铁动车组模型男孩玩具车复兴

灵异事件 终于见到真正的鬼了(二)-51区未解之谜网