下图为:1.5v~30v 3a可调式开关电源电路原理图.

相关图片

做一个整流0--48v可调电路图需要哪些元器件

直流升压电路图解

48v/转12v直流转换器

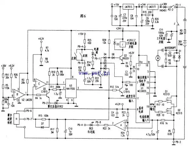
电动车48v转12v转换器电路图

电动车控制器接线方法及接线图详解?48v

随机推荐

王源客厅狂欢巡演

"紫霞"朱茵气质不改,刺绣薄纱裙穿出少女感,哪像快50岁的人

【 刘学义 | 解雨臣 解语花】 【入梦局】 唯独一枝解语最倾城

青年男士学生韩版休闲羊毛呢子大衣中长款可脱卸帽子潮流外套男装

21:07 【 手工折纸】超级简单的 折纸枪ak47视频教程,真的很.

不畏山高路远的跋涉者 山川以回馈最奇绝的风景 #长白山天池 - 抖音

樱花唯美意境手机壁纸图片

33岁宋茜有多自信浑身只穿一件西装秀出的腿让女生看了崩溃