300va ups 电脑电源电路图

相关图片

20w12v输出开关电源电路图

12v开关电源电路图及原理分析讲解-kia mos管

12v可控硅蓄电池充电器电路图-其他电源电路图-电子产品世界

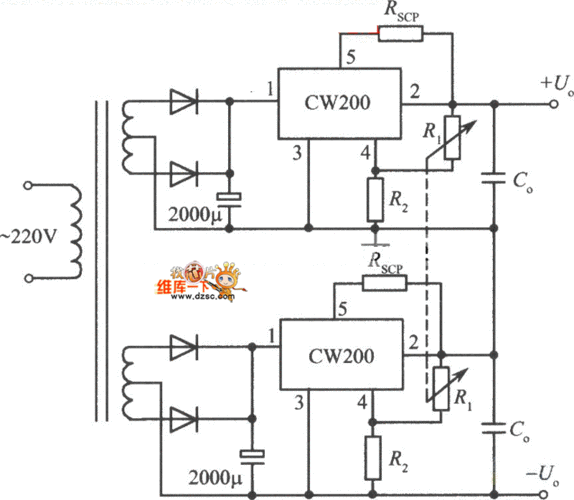
12v稳压电源电路图

12v稳压电源电路图

随机推荐

"—刘耀文91#tnt时代少年团 #刘耀文 #刘耀文语录 #手写 #励志

华晨宇拼接壁纸

看到李沁与张若昀的"边界感",才明白唐艺昕到底有多幸运

李一桐晒《甄嬛传》剧照恶搞陈建斌,隔空喊话:嬛嬛,朕有夏贵人了_剧中

孤独沧桑男人背影图片1920x1200分辨率查看

【数字100】图片免费下载_数字100素材_数字100模板-千图网

自粘米色蕾丝衣服贴补丁贴雪纺衣服蚊帐窗帘破洞修补刺绣贴花装饰

斗罗大陆:修罗神现身海神第九考,唐三即将成为海神!