锂电池的种类有几种 中国电动车行业车用电池中用睿禹能锂电池主流是

相关图片

电池安全与质量管控 标准 法律法规 工作原理 关键构成材料 常见种类

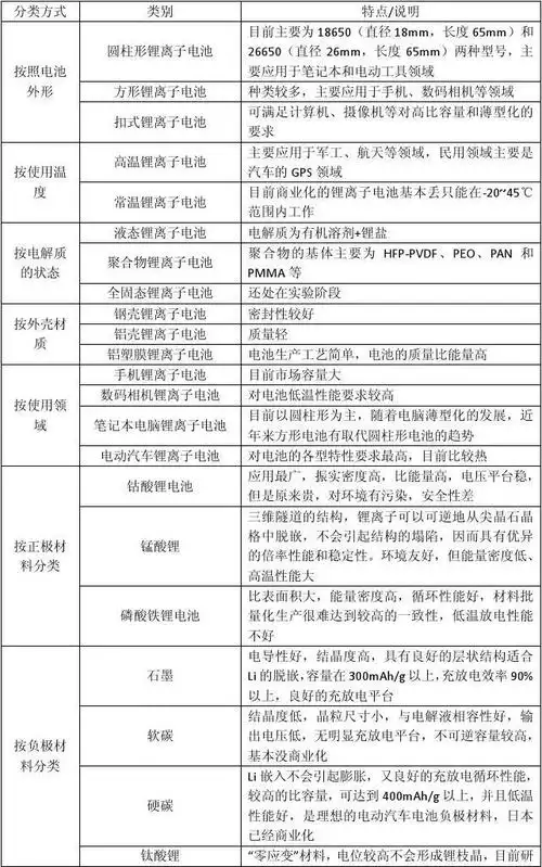
图4:锂电池组成及分类(图片来源于网络)

锂离子电池分类

锂电池pack小知识

6v和4.2v,磷酸铁锂电池电压为3.

随机推荐

易烊千玺气定神闲的sense

28岁小龅牙的整牙之旅 - 知乎

钻石小课堂|结婚钻戒必须要买1克拉?

周杰伦监制昆凌主演电影发新物料,彩虹图只是炒作?_网友_回应_对比

【李钟硕】w两个世界.听见你的声音.异乡人 . 匹诺曹.死之咏赞

帅气锡纸烫短发 酷炫十足懒人必备_男生烫发 - 美发站

zhang),1984年10月11日出生于四川省成都市,中国流行乐女歌手,词曲

有没有blackpink的合照,好看的那种!