变得焦虑,是否需要继续?

相关图片

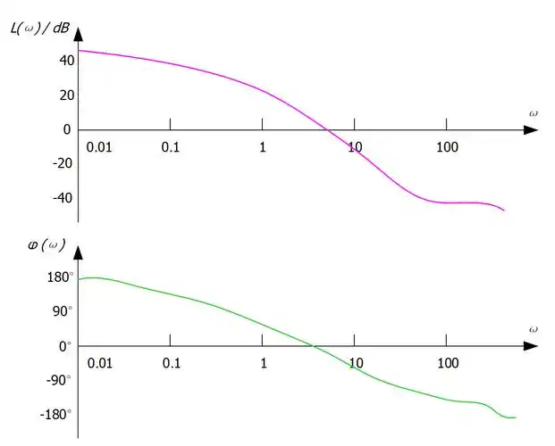
求高手解答画伯德图.题目如下

伯德图在开关电源环路分析中的应用

伯德图

斯特图上表现为实轴上一个点,在伯德图中表现为与频率无关的两条直线

自控原理实验控制系统的伯德图

随机推荐

八十年代男影星:沈冠初,陈佩斯,李世玺,祝延平,刘衍利,罗钢

朱茵对周星驰的经典眨眼动作好可爱

原创景甜的脸到底有多精致当镜头放大10倍真是一朵人间富贵花

家庭菜单

小鬼王琳凯超话"ogbaby"厂牌经理人@小鬼-王琳凯现场图抵达,一个舞台

7人赞同了该文章 最贵的车排行榜第八名:布加迪威龙,1亿元 中国市场

刘耀文~宋亚轩

哈尔斯声音节难以被复制的浪漫这次我们要把你的声音送上太空