婚礼流程表

相关图片

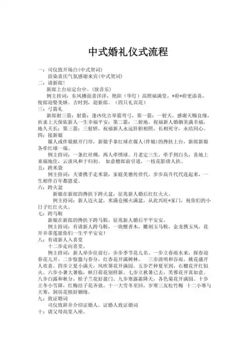
中式婚礼仪式流程表

婚礼流程:结婚典礼一般流程.docx 4页

婚礼仪式流程表

浪漫中式农村主题创意婚礼仪式当天流程表格筹备策划方案发言讲话

如何根据婚礼当天流程绘制婚礼流程图

随机推荐

华晨宇头像图片大全高清帅气可爱的华晨宇头像图片

碧海蓝天,高清图片,手机锁屏桌面-壁纸族

林彦俊黑色束腰西装,品牌活动饭拍,一身黑色西装,高级又有酷感

战国兰斯雪姬结局分享

中秋佳节古风广告背景

商务休闲轻奢毛料西服修身春秋新款中年呢外套男西装皮尔卡丹男装

6位帅气人气男主谁是你的心上人呢05

《功夫3d》万元大奖尘埃落定 致敬无厘头经典喜剧