壹玖男士发型怎么样

相关图片

颜值硬生生抗住了这不合理的发型阿拉俊的帅气真的挡不住啊#龚俊

男生一九分短发纹理烫发型

男生好看一九分发型图片,一九分发型如何打理

嗯一九分怎么上热搜了呢

男生一九分偏分短发发型

随机推荐

戚薇带女儿工作,5岁lucky翘着脚吃棒棒糖,李承铉投喂蛋糕画面超甜

(安顺黔中丽人旗袍队演出留影,严康林摄影制作.) - 美篇

【微信头像】戚薇

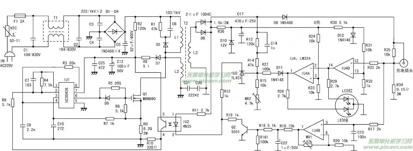
电动车充电器电路图2

华莱士02喷射战士63

女生开车头像分享 不止能坐副驾,更能掌握方向盘

有点女孩,侧脸会比正脸更美,你有没有遇到过[你懂的] #动漫壁纸#

高跟鞋5厘米细跟绿色单鞋女红色新娘婚鞋已售10010元优惠券新品淘宝