电动车控制器,电机接线图一共9张图. - 抖音

相关图片

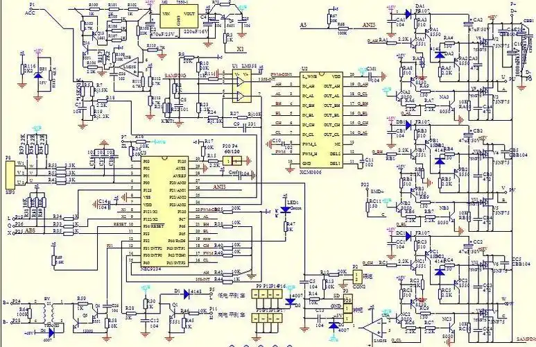
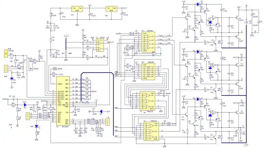
电动车控制器接线原理图

电动车控制器原理图

电动车控制器原理图

无刷电动车控制器接线说明

电动车控制器电路图(64张图)——电动车系列之三

随机推荐

易烊千玺酷飒帅气迷人魅力写真

原来他才是赵丽颖背后的男人,冯绍峰不敢吃醋,王思聪也惹不起

简笔画教程新手友好有手就会画的可爱贴纸

我是一个没有感情的骚货 - 搞笑配字qq表情图片大全

满头烫发型图片短发,短头发烫卷发发型图片-图片大观-奇异网

地铁内部

锂电池电动车充电器48v12ah专用原装麦克风卡农头48v2a雅迪原装48v3a

领带男士商务正装深蓝色藏青色条纹拉链新郎结婚免打懒人易拉领带